|
试用超级版宠物医院兽医处方管理系统软件V17.6 文章内容
----------------------------------------------------------------------- 【软件试用版可以免费试用,请联系微信号 13641531750 AA佳易王软件 索取软件】
试用超级版宠物医院兽医处方管理系统软件V17.6,软件功能实用,操作简单。试用版免费试用,技术支持可以联系客服。 一、软件下载说明及软件操作教程链接 1、软件下载注意事项 【特别说明:下载的文件为压缩包文件,右键 解压到当前文件夹,将解压后 的文件夹复制到电脑的D盘或E盘,打开该文件夹,将程序图标右键——发送到 ——桌面快捷方式,即可完成安装。】
2、软件安装及软件操作教程,点击下方链接进入 如你的电脑里没有解压缩工具,可以联系客服远程帮你安装。 3、软件版本 软件分为大众版和超级版,本说明为超级版。 大众版功能相对简单,操作简单。超级版功能较全,可根据需要选择。
二、软件特色: 1、功能实用,操作简单,不会电脑也会操作,软件免安装,已内置数据库。 2、宠物店兽医电子处方软件,支持病历记录查询,药品进出库管理,支持配方模板一键导入电子处方。 支持首字母查找药品,支持导入动物照片和查看照片。 3、在开处方时,可以自由更改日期。
三、软件功能(概述): 1、配方模板:可以自由添加配方分类,预先设置药品配方,可以一键导入电子处方,可以自由分组。 2、病历模板:可以自由添加病历模板,在填写病历时可以一键导入,可更改部分内容,可以打印病历或病历统计批量打印。 3、正常开药:可以灵活选择药品,用法用量,数量等信息开处方,可以通过药品首字母或分类快速查找该药品。 4、兽医处方开单:使用A5纸打印处方笺,支持配方模板一键导入配方,支持首字母查找药品,支持照片导入查看。 5、病历记录查询:支持病历记录,以及对历史病历查询。 6、病历本日志打印:可以打印当天或日期段病历本日志打印,也可以导出excel表格。 7、历史用药查询:病人以往所用药品记录查询:可以查询该病人以前的病历和用药。 8、药品进出库管理:药品入库,药品审核出库,药品库存查询。 9、统计报表:对收银情况统计以及对开处方人数统计。
软件功能(详解) 【宠物医院管理软件——智慧管理,贴心相伴】 (一)、极简部署与操作体验
(二)、处方高效管理与灵活开单
(三)、电子病历全面管理
(四)、药品进销存精细化管理
(五)、宠物档案与宠物照片管理
(六)、驱虫与疫苗预约服务
(七)、收银结算与支付管理
(八)、统计报表与经营分析
(九)、打印输出灵活定制
(十)、数据安全与备份保障
(十一)、服务支持与扩展能力
(十二)、多版本选择适配需求提供大众版、高级版、会员积分版等多版本选择,差异覆盖功能深度、用户数、服务方式等,满足不同规模机构需求。 上述功能为高级版功能,其他版本可以联系客服。 四、软件简介视频 五、软件简介图文 1、软件主界面 其他版本可以参考下方图文 上图为正常开处方打印样式 上图为 用于保险报销用的处方打印样式 上图为 病历打印样式,内容填写 主诉,现病史,既往史等内容。 可以保存查询打印。 2、开处方可以使用配方模板功能一键导入电子处方,方便快速,可预先自由设置多个配方模板。 同时还可以填写详细病历,历史病历查询,病历打印等。 3、兽医处方单要求样式
可以设置处方单是否打印费用金额。 4、电子病历功能 在开处方的同时,可以填写详细的病历,病历模板可以自由设置,可以选择病历模板导入内容, 然后对内容小范围的更改即可,从而节省大量的时间。
a、可以设置打印参数,设置票头信息 b、管理员可以设置其他操作员的账号和权限 6、基本信息设置 a、可以设置配方模板 b、可以设置病历模板
7、药品入库登记 a、可以管理药品信息,药品入库登记,药品入库统计查询
8、处方开单、病历统计、处方单统计
8、药品审核出库 a、药品审核出库、药品出库统计查询
9、统计信息查询、库存统计查询
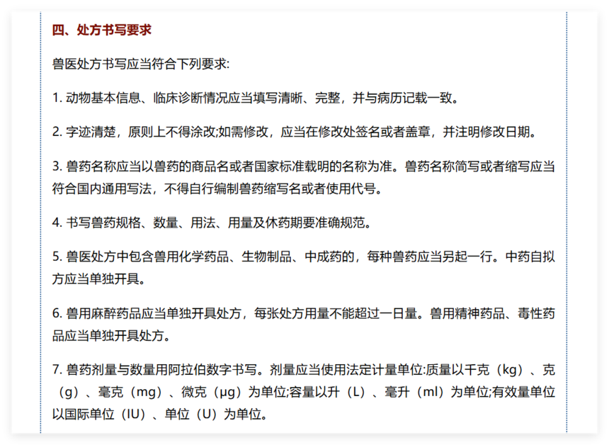
附:处方格式要求
六:技术支持服务 1、软件试用: 软件在正式使用前可以先免费试用,可以联系(微信/电话:13641531750),免费提供远程安装和远程培训服务。 2、软件正式版: 软件试用版自带部分测试数据,仅作为试用数据使用,正式版清空测试数据可以正式使用。 正式版用户,我们将提供长期的远程售后技术支持服务。 3、电脑运行环境 windows下运行,试用版软件能运行,正式版软件也可以运行。可以单台电脑使用也可以在局域网内多台电脑使用。 区域 语言、Unicode管理 为中文简体。 |




















